1月31日,国家药监局网站发布7条医疗器械产品召回公告,包括麻醉机、自动缝合器线匣、甲状腺球蛋白抗体测定试剂盒、植入式脑部神经刺激器、导引鞘管、医用物理升温仪,涉及迈柯唯、雅培、美敦力、柯惠等公司。不过,这些医疗器械均在境外召回,中国产品不受影响或未进入国内。
迈柯唯3款
迈柯唯(上海)医疗设备有限公司报告,由于涉及特定型号、特定批次产品,存在无法通风的问题,生产商迈柯唯重症监护有限公司MAQUET CRITICAL CARE AB对麻醉机(注册证编号:国械注进20163082966,国械注进20223080583)主动召回。召回级别为二级。受影响的版本未在中国注册,无需采取召回行动。
迈柯唯(上海)医疗设备有限公司报告,由于涉及特定型号、特定批次产品,存在漏电风险,生产商迈柯唯心肺医疗有限责任公司 Maquet Cardiopulmonary GmbH 对医用物理升温仪(注册证编号:国械注进20162451786)主动召回。召回级别为二级。
迈柯唯(上海)医疗设备有限公司报告,由于涉及特定型号、特定批次产品,存在电池硫酸化触发技术警报的问题,生产商迈柯唯重症监护有限公司MAQUET CRITICAL CARE AB对麻醉机(注册证编号:国械注进20163082966)主动召回。召回级别为三级。
受影响产品序列号设备未在我国销售,无需采取召回行动。
雅培2款
雅培贸易(上海)有限公司报告,由于涉及特定型号、特定批次产品,存在标签缺少所需的产品许可号码的问题,生产商美国雅培公司Abbott Laboratories对甲状腺球蛋白抗体测定试剂盒(化学发光微粒子免疫检测法)ARCHITECT Anti-Tg Reagent Kit(注册证编号:国械注进20162404547)主动召回。召回级别为三级。
中国产品不受影响,无需召回。
雅培医疗用品(上海)有限公司报告,由于涉及特定型号、特定批次产品,存在错误装配英文说明书的问题,生产商Abbott Medical 雅培医疗器械对导引鞘管Fast-Cath Guiding Introducer(注册证编号:国械注进20153034189)主动召回。召回级别为三级。
美敦力1款
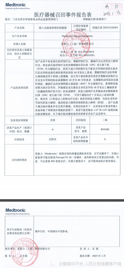
美敦力(上海)管理有限公司报告,由于涉及特定型号、特定批次产品,存在无法正常重启的问题,生产商美敦力公司Medtronic Inc.对植入式脑深部神经刺激器(注册证编号:国械注进20223120364)主动召回。召回级别为二级。境外召回,中国境内不受影响。
柯惠1款
柯惠医疗器材国际贸易(上海)有限公司报告,由于涉及特定型号、特定批次产品,存在缝针断裂的问题,生产商柯惠有限责任公司Covidien llc对腔镜下自动缝合器线匣V-loc 180 Absorbable Reload/ V-loc PBT Non-Absorbable Reload(注册证编号:国械注进20153651978,国械注进20153021978)主动召回。召回级别为二级。受影响产品未进口至中国。(乔靖芳)






